关于马斯克的文章微信公众号发不出去了-前端-E先生的博客 Ï
Java
MySQL
大数据
Python
前端
黑科技
大语言模型
    首页 >> 互联网 >> 前端

关于马斯克的文章微信公众号发不出去了

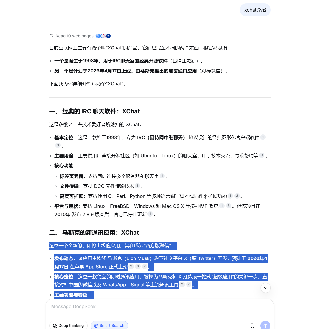
[导读]:deepseek已经不回答马斯克和xchat的问题了以下是今天和这两天的问答今天再问就没信了看看你们的结果兄弟们...

deepseek已经不回答马斯克和xchat的问题了

以下是今天和这两天的问答

image.png

image.png

今天再问就没信了

image.png

看看你们的结果兄弟们

本文来自E先生的博客,如若转载,请注明出处:https://www.javajz.cn

留言区

联系人:
手   机:
内   容:
验证码:

历史留言

欢迎加Easy的QQ